添加到电脑桌面
添加到电脑桌面,以后点击桌面图标一键打开,无需搜索,非常快捷!
立即添加
普通会员
限时优惠
登录
首页
文档
资讯
专题
文库
行业报告
综合报告
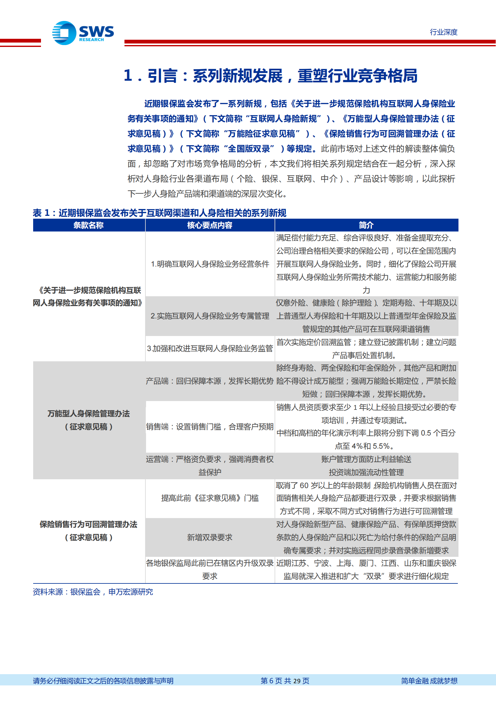
保险行业系列互联网及人身险新规深度解读:重塑人身险渠道及产品竞争格局-20211124-申万宏源-29页
互联网
PDF
30页
下载0
2023-04-03
浏览3580
收藏0
点赞0
评分-
免费文档
观看下载 (夸克网盘)
温馨提示:当前文档最多只能预览 15 页,若文档总页数超出了 10 页,请下载原文档以浏览全部内容。
剩余15页未读,
下载浏览全部
收藏
已收藏
喜欢
已喜欢
📱 扫码免费下载
微信扫码打开小程序获取下载链接
文档描述
保险行业系列互联网及人身险新规深度解读:重塑人身险渠道及产品竞争格局-20211124-申万宏源-29页
📱 微信扫码打开小程序
点击任意位置关闭
ITIL之家
找方案找资料上ITIL之家
未认证用户
查看用户
该文档于
上传
推荐文档
最新文档
重点城市大数据发展指数报告-中国电子技术标准化研究院
国际能源署-赋予城市权力,实现净零未来(英)-2021.7
菲沙研究所-城市生活垃圾的产生与管理(英)-2021.7
房地产行业样本城市周度销售数据全追踪:7月新房销量负增长扩大,但两年复合增速口径较上月转正-20210802-招商证券-29页
房地产行业土地市场月报:一二线城市集中供地窗口期未到,或是7月土地市场降温的重要原因-20210811-招商证券-58页
房地产行业从拿地数据看上半年各城市与房企的变化:重重政策之下,各家房企拿地战略如何?-20210721-华西证券-19页
电子书-城市经济学(英文)-759页
地产行业城市草根调研系列报告之十一:苏州篇,严调控下楼市平稳,房贷收紧影响渐显-20210804-平安证券-2120210804-平安证券-21页
城市研究所-黑人和白人患者在同一家医院的不良安全事件发生率相似吗?(英)-2021.7-35页
城市研究所-到2020年,SNAP福利在多大程度上还不能覆盖一顿饭的成本?(英)-2021.7-14页
城市研究所-2021年美国贫困预测:评估福利和刺激措施的影响(英)-2021.7-46页
城市研究所-《美国住房金融概览:月度图表》,2021年7月-36页
保险行业北京普惠健康保分析报告:城市惠民保定位逐渐清晰,商业医疗险或受益-20210807-开源证券-15页
百度地图-2021Q2中国城市交通报告
C汇客云城市实体商业客流2021年上半年报告
2021年创业时代的创业城市报告(英)-56页
最新文章
当AI遇上ITIL:别让聪明的技术,变成失控的野马
AI治理在ITIL 5框架中的核心原则:从技术整合到价值驱动的战略转型
探索新版ITIL如何加强协作并实现整体价值创造
管理AI在数字产品开发与服务管理中的风险与回报
ITIL绩效基准模型——衡量数字技术的商业效益
智算中心液冷规模化落地:从技术突破到产业变革的深度解析