添加到电脑桌面
添加到电脑桌面,以后点击桌面图标一键打开,无需搜索,非常快捷!
立即添加
普通会员
限时优惠
登录
首页
文档
资讯
专题
文库
企业咨询
数字化
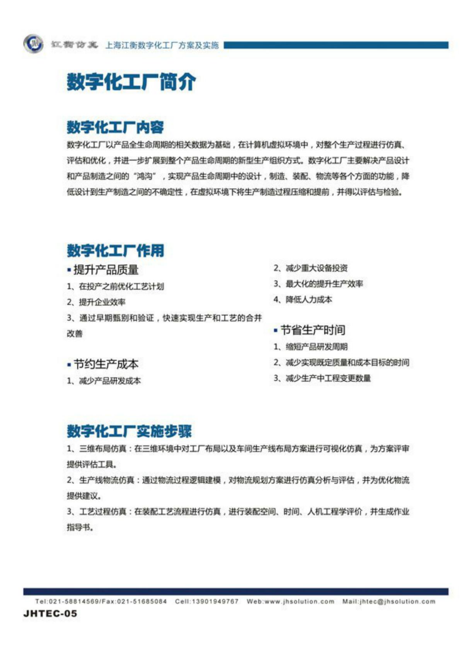
xx数字化工厂方案
数字化
PDF
20页
下载0
2022-11-22
浏览3470
收藏0
点赞0
评分-
3积分
观看下载 (夸克网盘)
温馨提示:当前文档最多只能预览 15 页,若文档总页数超出了 10 页,请下载原文档以浏览全部内容。
剩余5页未读,
下载浏览全部
收藏
已收藏
喜欢
已喜欢
📱 扫码免费下载
微信扫码打开小程序获取下载链接
文档描述
xx数字化工厂方案
📱 微信扫码打开小程序
点击任意位置关闭
五月的雪
这个人很懒,什么都没留下
未认证用户
查看用户
该文档于
上传
推荐文档
企业数字化转型规划设计_www.itilzj.com_.pptx
工业互联网平台赋能制造业数字化转型方法论_ITIL之家(www.itilzj.com)_.pdf
最新文档
乌卡时代企业增长的双引擎——数字化创新与可持续发展
以创新实现突破
全局视角整体布局推动建筑行业数字化转型
农业产业互联
安全联动,构建信息安全运营新能力
信息安全管理体系升版说明
用元宇宙的思维构建未来医疗
采购数字化助推
TiDB 赋能数字化场景创新
WeData 数据治理介绍及内部实践
OceanBase助力企业数字化转型
数据全景化能力连接构建企业数据生态
数字化时代:管理变革
开发油田“数字”新能源
释放数据价值
通过“业务建模”解决“数据”问题
最新文章
当AI遇上ITIL:别让聪明的技术,变成失控的野马
AI治理在ITIL 5框架中的核心原则:从技术整合到价值驱动的战略转型
探索新版ITIL如何加强协作并实现整体价值创造
管理AI在数字产品开发与服务管理中的风险与回报
ITIL绩效基准模型——衡量数字技术的商业效益
智算中心液冷规模化落地:从技术突破到产业变革的深度解析