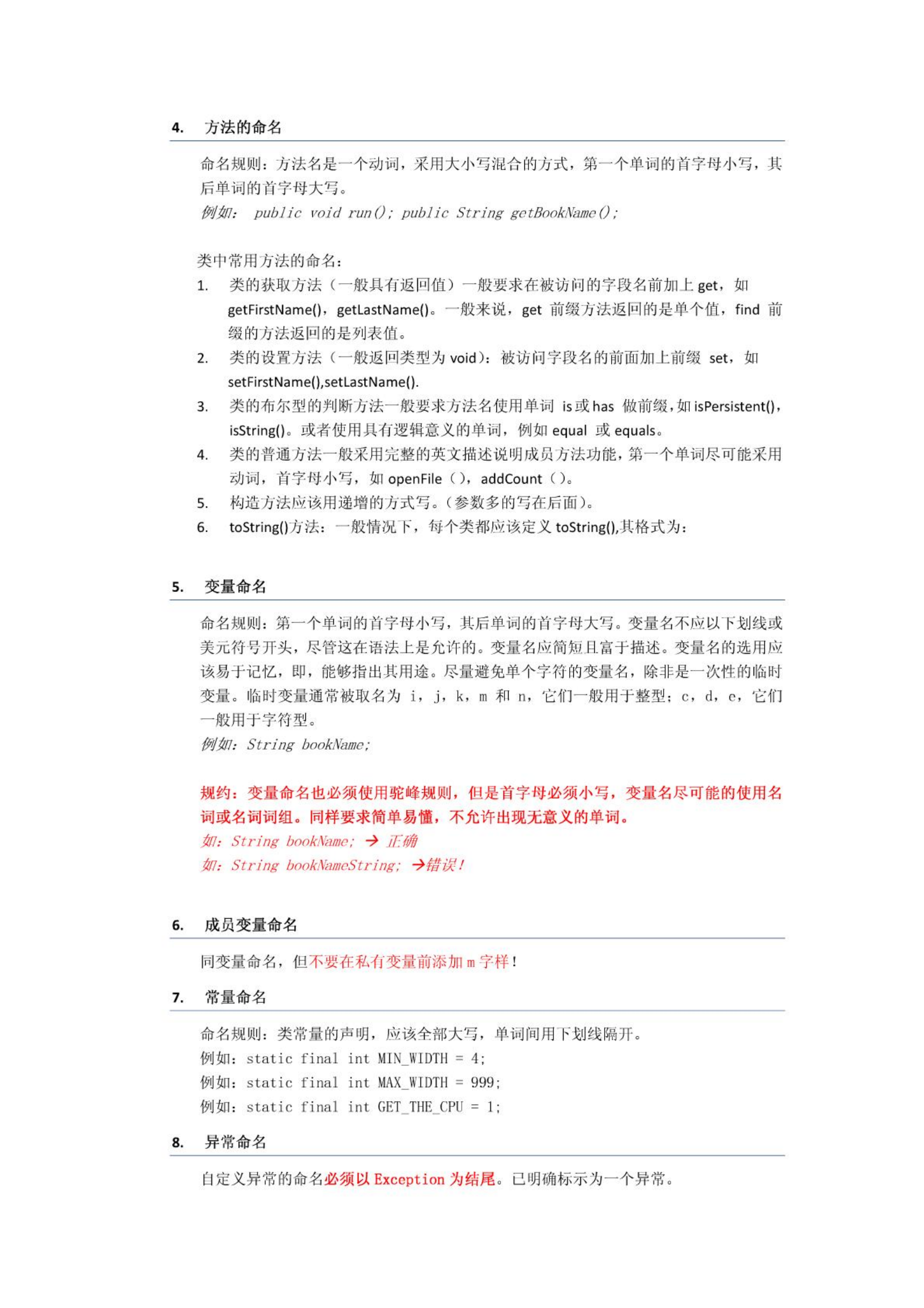
添加到电脑桌面
添加到电脑桌面,以后点击桌面图标一键打开,无需搜索,非常快捷!
立即添加
普通会员
限时优惠
登录
首页
文档
资讯
专题
文库
技术架构
移动开发
Android编码规范_ITIL之家(www.itilzj.com)_.PDF
移动开发
PDF
12页
下载0
2022-10-23
浏览9063
收藏0
点赞0
评分-
2积分
观看下载 (夸克网盘)
温馨提示:当前文档最多只能预览 10 页,若文档总页数超出了 10 页,请下载原文档以浏览全部内容。
剩余2页未读,
下载浏览全部
收藏
已收藏
喜欢
已喜欢
📱 扫码免费下载
微信扫码打开小程序获取下载链接
文档描述
Android编码规范_ITIL之家(www.itilzj.com)_.PDF
📱 微信扫码打开小程序
点击任意位置关闭
ITIL之家
找方案找资料上ITIL之家
未认证用户
查看用户
该文档于
上传
推荐文档
最新文档
走近百度智能小程序开源背后服务端建设的那些事_ITIL之家(www.itilzj.com)_.PDF
走进小程序·云开发_ITIL之家(www.itilzj.com)_.PDF
助力移动开发_ITIL之家(www.itilzj.com)_.PDF
终端主动监控平台的建设_ITIL之家(www.itilzj.com)_.PDF
智能小程序开发者工具解决方案_ITIL之家(www.itilzj.com)_.PDF
智能操作系统的变革与挑战_ITIL之家(www.itilzj.com)_.PDF
支付宝移动端日志采集、分析实践+_ITIL之家(www.itilzj.com)_.PDF
支付宝无线自动化平台实践之路_ITIL之家(www.itilzj.com)_.PDF
云开发初探更简便捷的小程序开发模式_ITIL之家(www.itilzj.com)_.PDF
云”上的移动应用性能优化实践_ITIL之家(www.itilzj.com)_.PDF
游戏图像异常检测的AI实践_ITIL之家(www.itilzj.com)_.PDF
优酷APP设计与技术完整总结_ITIL之家(www.itilzj.com)_.PDF
用数据库实时数据推送打造生动的小程序和小游戏_ITIL之家(www.itilzj.com)_.PDF
用人工智能来高效测试+App_ITIL之家(www.itilzj.com)_.PDF
用+React+开发小程序的探索之路_ITIL之家(www.itilzj.com)_.PDF
拥抱创新:移动平台创新玩法架构与实践_ITIL之家(www.itilzj.com)_.PDF
最新文章
当AI遇上ITIL:别让聪明的技术,变成失控的野马
AI治理在ITIL 5框架中的核心原则:从技术整合到价值驱动的战略转型
探索新版ITIL如何加强协作并实现整体价值创造
管理AI在数字产品开发与服务管理中的风险与回报
ITIL绩效基准模型——衡量数字技术的商业效益
智算中心液冷规模化落地:从技术突破到产业变革的深度解析