添加到电脑桌面
添加到电脑桌面,以后点击桌面图标一键打开,无需搜索,非常快捷!
立即添加
普通会员
限时优惠
登录
首页
文档
资讯
专题
文库
信息管理
信息安全
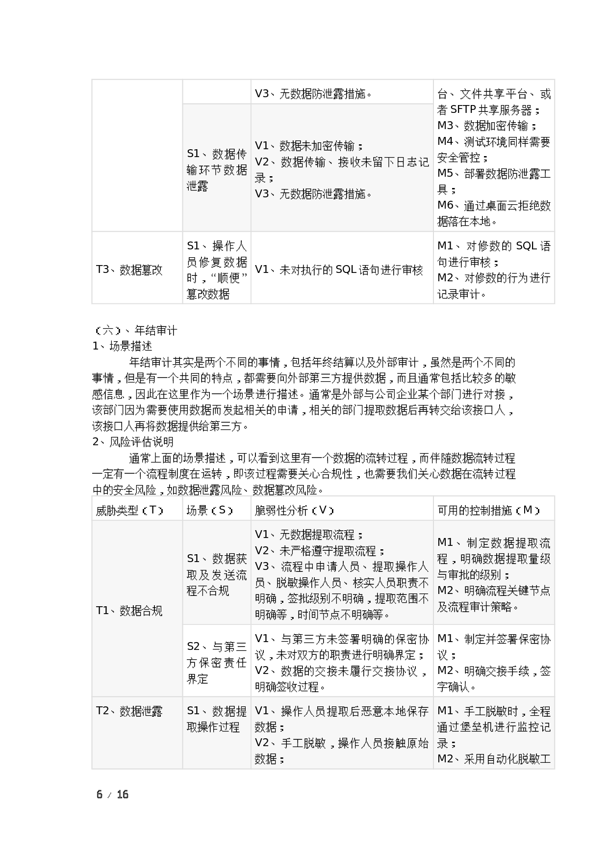
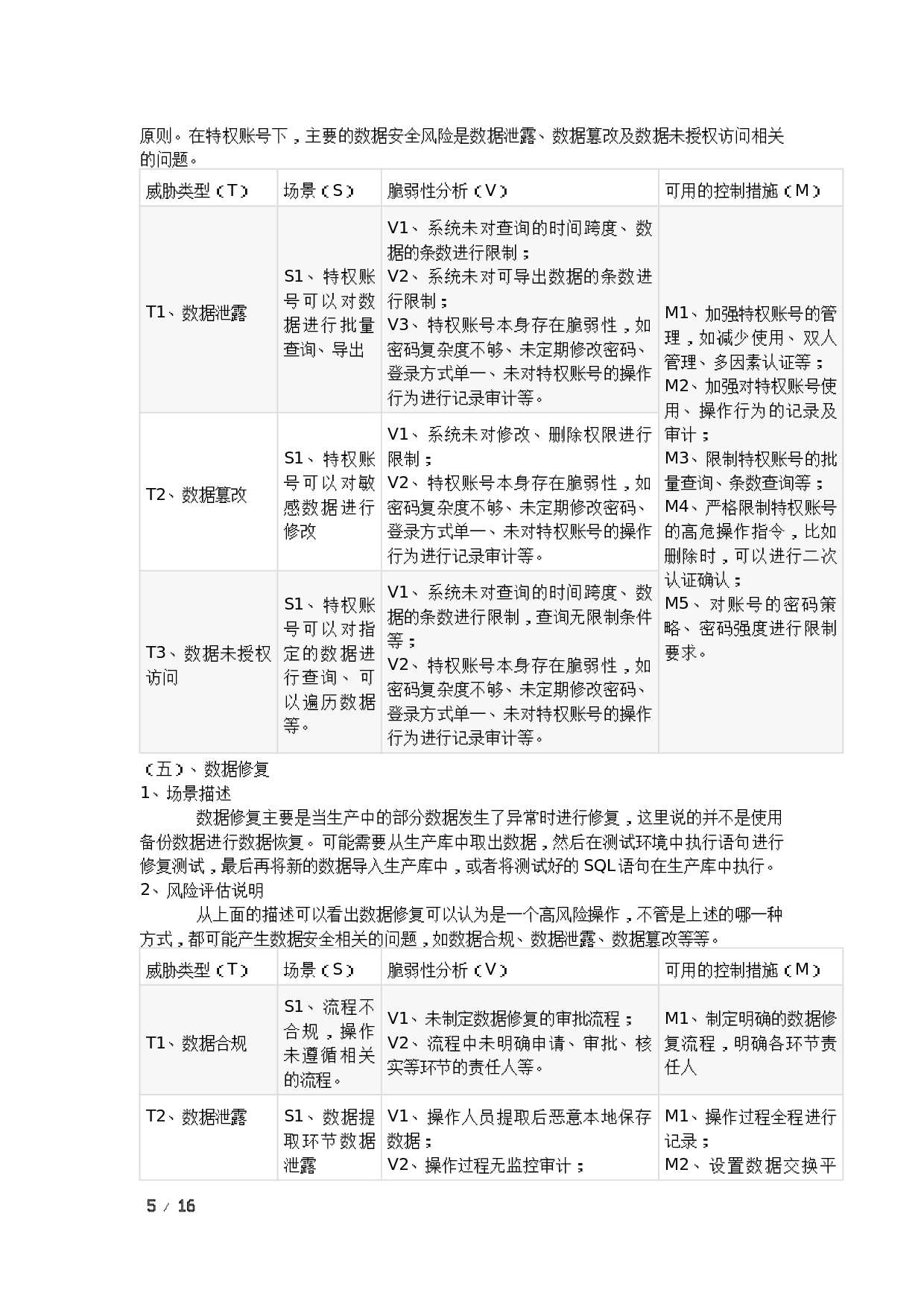
数据安全风险评估总结
DOCX
16页
下载199
2026-02-18
浏览4168
收藏82
点赞98
评分-
免费文档
免费下载 (夸克网盘)
温馨提示:当前文档最多只能预览 10 页,若文档总页数超出了 10 页,请下载原文档以浏览全部内容。
剩余6页未读,
下载浏览全部
收藏
已收藏
喜欢
已喜欢
📱 扫码免费下载
微信扫码打开小程序获取下载链接
文档描述
数据安全风险评估总结
📱 微信扫码打开小程序
点击任意位置关闭
222
这个人很懒,什么都没留下
未认证用户
查看用户
该文档于
上传
推荐文档
信息系统安全等级保护三级基本要求_ITIL之家(www.itilzj.com)_.doc
最新文档
中国银保监会监管数据安全管理办法(试行)
医疗卫生机构网络安全管理办法
网络数据安全管理条例(征求意见稿)
数据安全管理办法(征求意见稿)
汽车数据安全管理若干规定(试行)
吉林省-政务数据安全管理责任指南
工业和信息化领域数据安全管理办法(试行)(征求意见稿)
电力行业-网络安全管理办法
数据出境安全评估办法理解和思考
数据安全现状评估报告
数据安全风险评估总结
某系统数据安全合规评估报告模板
某企业数据安全合规评估报告模板
CHIMA 医院信息安全调查报告
APP合规评估报告模板
中国移动数据安全合规评估工作规范
最新文章
当AI遇上ITIL:别让聪明的技术,变成失控的野马
AI治理在ITIL 5框架中的核心原则:从技术整合到价值驱动的战略转型
探索新版ITIL如何加强协作并实现整体价值创造
管理AI在数字产品开发与服务管理中的风险与回报
ITIL绩效基准模型——衡量数字技术的商业效益
智算中心液冷规模化落地:从技术突破到产业变革的深度解析