添加到电脑桌面
添加到电脑桌面,以后点击桌面图标一键打开,无需搜索,非常快捷!
立即添加
普通会员
限时优惠
登录
首页
文档
资讯
专题
文库
信息管理
运维管理
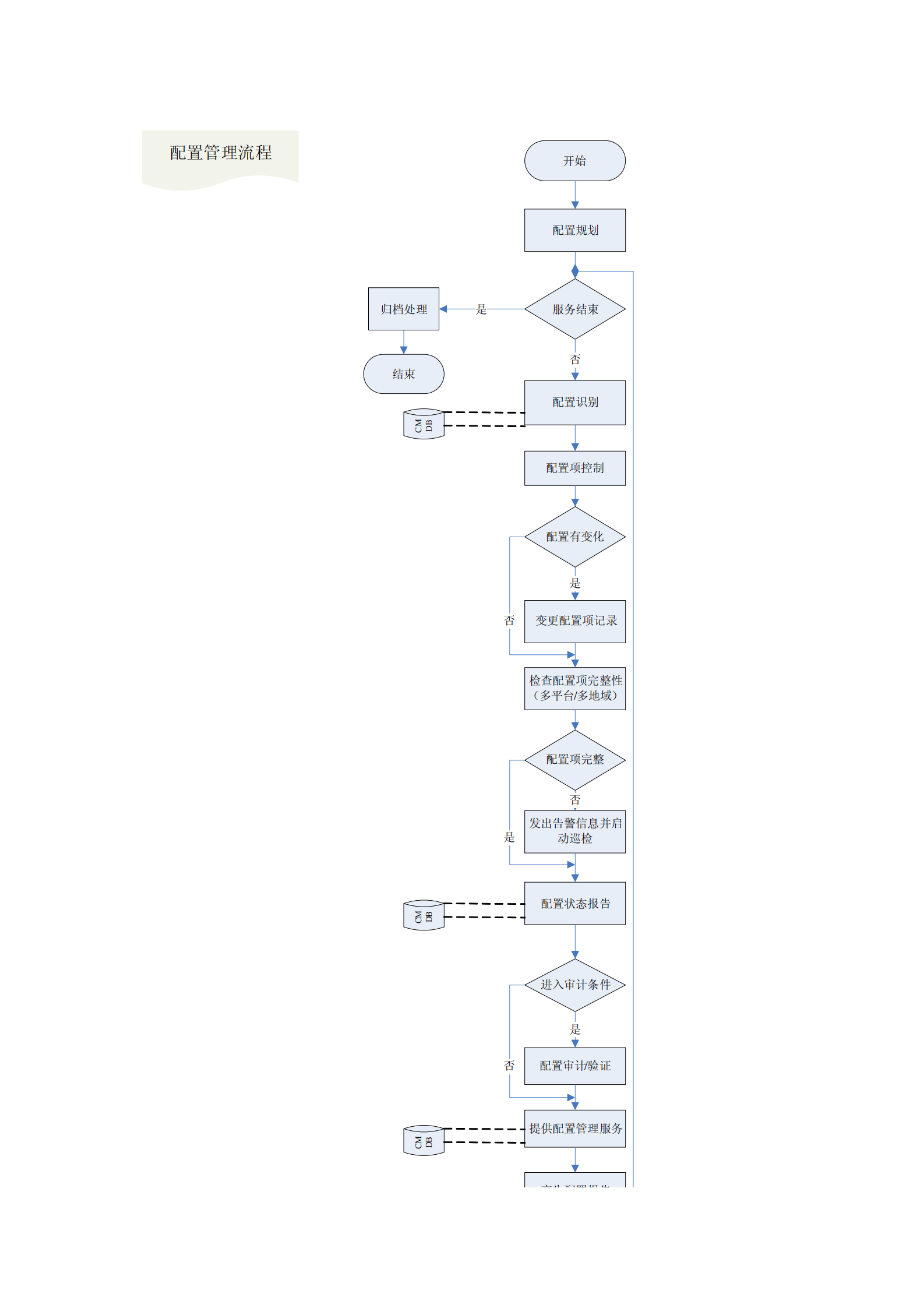
itil五大流程图(事件管理、问题管理、变更管理、配置管理、发布管理)_ITIL之家(www.itilzj.com)_.pdf
运维
PDF
5页
下载9
2022-10-24
浏览8581
收藏5
点赞2
评分-
6积分
观看下载 (夸克网盘)
收藏
已收藏
喜欢
已喜欢
📱 扫码免费下载
微信扫码打开小程序获取下载链接
文档描述
itil五大流程图(事件管理、问题管理、变更管理、配置管理、发布管理)_ITIL之家(www.itilzj.com)_.pdf
📱 微信扫码打开小程序
点击任意位置关闭
ITIL之家
找方案找资料上ITIL之家
未认证用户
查看用户
该文档于
上传
推荐文档
数字化工厂规划与建设方案
IT运维服务整体方案_ITIL之家(www.itilzj.com)_.doc
智能的IT运维可视化+从被动运维到主动运营_ITIL之家(www.itilzj.com)_.pdf
ITIL4基础认证培训教材之02-ITIL管理实践之普通管理实践_ITIL之家(www.itilzj.com)_.pdf
IT部门的工作流程、管理制度等.doc
ITSM对云中心的价值路线和实践_ITIL之家(www.itilzj.com)_.pdf
智慧银行运维自动化操作管理平台解决方案_ITIL之家(www.itilzj.com)_.pptx
XX集团IT治理架构建设方案_ITIL之家(www.itilzj.com)_.pdf
最全银行核心系统架构解读_ITIL之家(www.itilzj.com)_.pdf
某IT企业的合同管理制度_ITIL之家(www.itilzj.com)_.doc
最新文档
06-IT资产管理工具功能特性清单
05-IT资产管理制度
04-IT资产台账_模板
03-IT资产管理_分类&属性_IT资产模型_V1.0
02-IT资产管理流程相关定义_V1.0
01-ITSM-2-ITAM-01-IT资产管理流程手册
00-IT资产管理功能实施工作内容及计划
05-监控和事态管理制度
04-服务健康模型梳理表
03-监控对象梳理表:应用系统
02-监控和事态管理流程相关定义
01-ITSM-2-MEM-01_监控和事态流程手册-V1.0
07-ITIL4_事件管理实践指南_EN
05-ITSM-4-IM-01_事件处理单-V1.0
04-重大事件分析报告模板
03-ITSM-3-IM_事件管理流程步骤说明
最新文章
当AI遇上ITIL:别让聪明的技术,变成失控的野马
AI治理在ITIL 5框架中的核心原则:从技术整合到价值驱动的战略转型
探索新版ITIL如何加强协作并实现整体价值创造
管理AI在数字产品开发与服务管理中的风险与回报
ITIL绩效基准模型——衡量数字技术的商业效益
智算中心液冷规模化落地:从技术突破到产业变革的深度解析